loading
关于中源
公司简介
企业荣誉
业务布局
新闻中心
企业新闻
行业资讯
社会责任
联系我们
首页
行业资讯
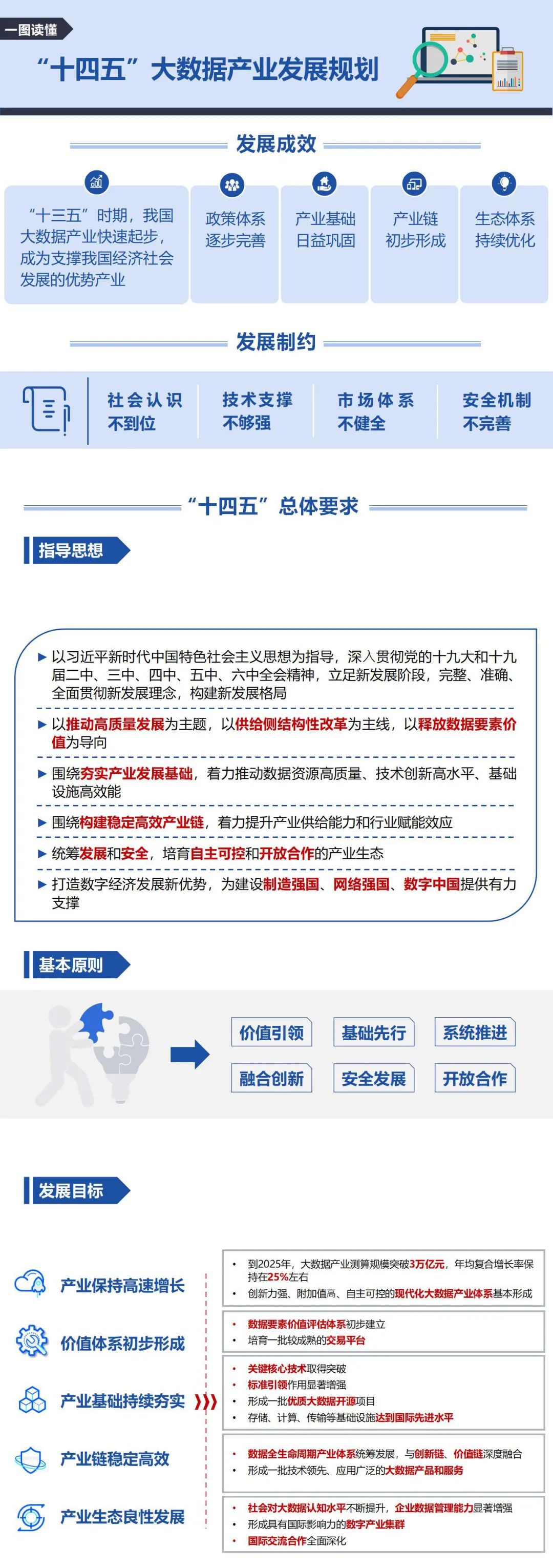
一图读懂“十四五”大数据产业发展规划
客户服务
010-53397788